国务院发布《2024-2025年节能降碳行动方案》

发布时间:2024年06月20日

2024年5月29日,国务院发布《2024—2025年节能降碳行动方案》,通过进一步提高节能降碳的经济效益、社会效益和生态效益,为实现“十四五”节能降碳目标,实现碳达峰和碳中和目标奠定坚实基础。

政策背景

节能降碳是实现碳达峰碳中和的重要手段,也是加快绿色转型的关键。习近平总书记高度重视这项工作,多次强调要坚持节约优先,以最低成本实现最高效益。

自“十四五”规划以来,各地和相关部门积极落实节能降碳措施,取得了显著成效。初步测算显示,“十四五”前三年全国能耗强度累计降低约7.3%,节约了大量化石能源,减少了二氧化碳排放。但受新冠疫情等因素影响,节能降碳进度仍落后,部分地区面临较大压力。

为此,《2024—2025年节能降碳行动方案》出台,从控制能源消耗总量和调控强度,控制化石能源的消费,强化碳排放的强度管理,分领域、分行业地实施节能降碳专项行动等角度,落实“十四五”目标。

政策重点

2024年目标:

  • 单位GDP能源消耗:降低约2.5%
  • 单位GDP二氧化碳排:降低约3.9%
  • 规模以上工业单位增加值能源消耗:降低约3.5%
  • 非化石能源消费占比:达到约18.9%(2023年的占比为18.5%)
  • 重点领域和行业节能降碳改造,形成节能量约5000万吨标准煤、减排二氧化碳约1.3亿吨
  • 2024年底实现绿证核发全覆盖

2025年目标:

  • 非化石能源消费占比:达到约20%
  • 非化石能源发电量占比:达到约39%
  • 重点领域和行业节能降碳改造,形成节能量约5000万吨标准煤、减排二氧化碳约1.3亿吨

新能源开发重点:

  • 积极发展抽水蓄能、新型储能:2025年底全国新型储能装机超过4000万千瓦(之前的目标超3000万千瓦)
  • 加快建设以沙漠、戈壁、荒漠为重点的大型风电光伏基地
  • 因地制宜发展生物质能
  • 统筹推进氢能发展

政策内容

《2024—2025年节能降碳行动方案》主要包括十大行动,5项管理机制和6项支撑保障。

重点任务——十大行动

管理机制——5项任务

支撑保障——6项措施

政策细则

加大非化石能源开发力度

  1. 加大非化石能源开发力度
  • 建设沙漠、戈壁、荒漠风电光伏基地。
  • 开发海上风电和海洋能,推动分布式新能源。
  • 建设大型水电基地,发展核电和生物质能。
  • 推进氢能发展。
  • 目标:2025年底非化石能源发电量占比达到39%。
  1. 提升可再生能源消纳能力:
  • 建设风电光伏基地外送通道,提升跨省跨区输电能力。
  • 改造配电网,发展抽水蓄能、新型储能。
  • 推动微电网、虚拟电厂、车网互动等新技术。
  • 目标:2025年底抽水蓄能、新型储能装机分别超6200万千瓦、4000万千瓦;各地区需求响应能力达到3%-5%。
  1. 促进非化石能源消费:
  • 合理确定新能源发展规模,提高新能源利用率。
  • 滞后地区实行新项目非化石能源消费承诺。
  • 目标:“十四五”后两年新高耗能项目非化石能源消费比例不少于20%。
  • 强化绿证交易,2024年底实现绿证核发全覆盖。

深化新能源上网电价市场化改革

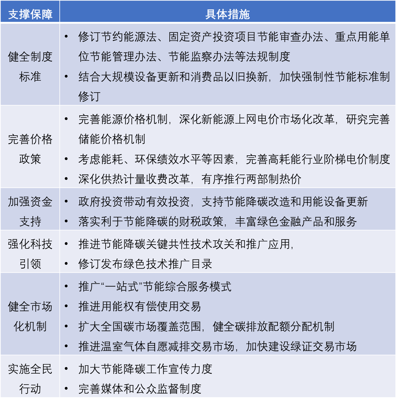
  1. 完善节能法规和标准:
  • 推动修订节约能源法。
  • 完善固定资产投资项目节能审查办法、重点用能单位节能管理办法、节能监察办法。
  • 强化激励约束,实施能源消费全链条管理。
  • 完善全国碳市场法规体系。
  • 推动大规模设备更新和消费品以旧换新。
  • 加快制定和修订强制性节能标准,扩大覆盖范围。
  • 设置节能标准1级、2级、3级(或5级)指标。
  1. 深化能源价格改革:
  • 落实煤电容量电价,深化新能源上网电价市场化改革。
  • 完善储能价格机制,禁止高耗能行业电价优惠。
  • 强化价格政策与产业、环保政策的协同,完善高耗能行业阶梯电价制度。
  • 深化供热计量收费改革,推行两部制热价。
  1. 支持节能降碳投资:
  • 发挥政府投资带动效应,支持节能降碳改造和设备更新。
  • 鼓励地方通过现有资金渠道支持节能降碳和设备更新。
  • 落实有利于节能降碳的财税政策。
  • 发挥绿色金融作用,引导金融机构为节能降碳项目提供资金支持。

从严控制铜、氧化铝等冶炼新增产能

  1. 优化有色金属产能布局:
  • 严格落实电解铝产能置换,控制铜、氧化铝等冶炼新增产能。
  • 合理布局硅、锂、镁等行业新增产能。
  • 大力发展再生金属产业,目标:2025年底再生金属供应占比达到24%以上,铝水直接合金化比例提高到90%以上。
  1. 严格新增有色金属项目准入:
  • 新建和改扩建电解铝项目需达到能效标杆水平和环保绩效A级水平。
  • 新建和改扩建氧化铝项目需达到强制性能耗限额标准先进值。
  • 新建多晶硅、锂电池正负极项目需达到行业先进水平。
  1. 推进有色金属行业节能降碳改造:
  • 推广高效技术,如铝电解、铜锍连续吹炼、竖式还原炼镁、大型矿热炉制硅等。
  • 加快有色金属行业的节能降碳改造,目标:2025年底电解铝行业能效标杆水平以上产能占比达到30%,可再生能源使用比例达到25%以上;铜、铅、锌冶炼能效标杆水平以上产能占比达到50%。
  • 有色金属行业低效产能完成技术改造或淘汰退出。
  • 2024—2025年,有色金属行业节能降碳改造目标:节能约500万吨标准煤,减排二氧化碳约1300万吨。

加强钢铁产能产量调控

  1. 严格落实钢铁产能置换:
  • 禁止以机械加工、铸造、铁合金等名义新增钢铁产能,严防“地条钢”产能死灰复燃。
  • 2024年继续调控粗钢产量。
  • “十四五”前三年节能降碳指标完成滞后的地区,后两年不得新增钢铁产能。
  • 新建和改扩建钢铁冶炼项目需达到能效标杆水平和环保绩效A级水平。
  1. 调整钢铁产品结构:
  • 发展高性能特种钢等高端产品,严控低附加值基础原材料产品出口。
  • 推行钢铁、焦化、烧结一体化布局,减少独立焦化、烧结和热轧企业。
  • 推进废钢循环利用,支持电炉短流程炼钢。
  • 目标:2025年底电炉钢产量占比提升至15%,废钢利用量达到3亿吨。
  1. 加快钢铁行业节能降碳改造:
  • 推进高炉炉顶煤气、焦炉煤气余热和低品位余热综合利用,推广工序衔接技术。
  • 加强氢冶金等低碳冶炼技术示范应用。
  • 目标:2025年底钢铁行业能效标杆水平以上产能占比达到30%,80%以上钢铁产能完成超低排放改造;吨钢综合能耗降低2%,余热余压余能自发电率提高3个百分点。
  • 2024—2025年,钢铁行业节能降碳改造目标:节能约2000万吨标准煤,减排二氧化碳约5300万吨。

严控炼油、电石、磷铵、黄磷等行业新增产能

  1. 严格石化化工产业政策要求:
  • 强化石化产业规划布局约束。
  • 严控炼油、电石、磷铵、黄磷等行业新增产能,禁止新建用汞的聚氯乙烯、氯乙烯产能。
  • 严格控制新增延迟焦化生产规模。
  • 新建和改扩建石化化工项目需达到能效标杆水平和环保绩效A级水平,用于置换的产能须按要求及时关停并拆除主要生产设施。
  • 全面淘汰200万吨/年及以下常减压装置。
  • 目标:2025年底全国原油一次加工能力控制在10亿吨以内。
  1. 加快石化化工行业节能降碳改造:
  • 实施能量系统优化,回收利用高压低压蒸汽、驰放气、余热余压等。
  • 推广大型高效压缩机、先进气化炉等节能设备。
  • 目标:2025年底炼油、乙烯、合成氨、电石行业能效标杆水平以上产能占比超过30%,低效产能完成技术改造或淘汰退出。
  • 2024—2025年,石化化工行业节能降碳改造目标:节能约4000万吨标准煤,减排二氧化碳约1.1亿吨。
  1. 推进石化化工工艺流程再造:
  • 加快推广新一代离子膜电解槽等先进工艺。
  • 推动可再生能源替代,研发应用可再生能源制氢技术,支持建设绿氢炼化工程,减少煤制氢用量。
  • 有序推进蒸汽驱动改为电力驱动,鼓励大型石化化工园区探索利用核能供汽供热。

 

沪ICP备2024073073号 Copyright©荣续智库 版权所有